美国签证被拒签,还能再申请吗?
美国签证被拒签了还能再申请吗?这个问题最近不断有刚刚办理美国签证被拒的朋友问到我们,在这里重庆代办签证就根据我们从业十年美签的经验为大家说明,希望对大家疑虑的事情有所帮助。原则上说美国签证被拒签了再申请和时间没有直接关系,第二天你都是可以再申请的,美国领事馆并没有规定什么年龄什么时间拒签几次不能再申请等特殊要求。但是根据我们经验来判断不用太着急去申请的,因为这样会容易引起签证官误会,不管你是什么原因签证官都会怀疑你这么着急去的真实目的,那么即使你满足条件他们都会比其他朋友更加严厉的考核你。
如果你美国签证不幸被拒签了,那么我们第一首先要找到拒签原因,当然根据我们的经验可以从签证官对你的提问和你提供的资料判断拒签原因八九不离十准确。还有一种可以查询到美国签证拒签的具体原因那就是通过律师在美国当地移民局调查你档案,这种方法你可以自己寻找美国当地律师或者委托我们代为处理。如果找到拒签原因了我们才有信心再次申请,避免上次拒签犯的错误。
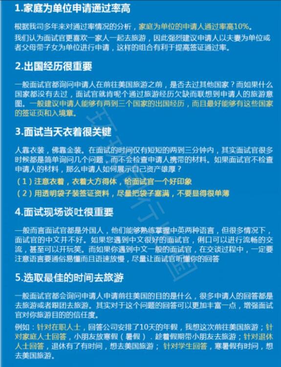
下面由我们重庆代办签证根据申请美国签证10年总结的美国签证面试小技巧,希望对要申请美国的朋友有所帮助。

郑重声明:您所看到的出国签证新闻资讯,是甄通出国根据10年签证经验和实时新闻整理发布的,仅供大家参考,而非任何法定承诺。若信息不准确或有侵权请大家及时指出,我司将立即做出整改!
下一篇:阿根廷公务普通护照免签证政策
相关推荐
最新更新
猜你喜欢
关注我们

中国签证
亚洲签证
欧洲签证
美洲签证
非洲签证
大洋洲签证
签证查询
出国资讯
公证认证
网站首页






