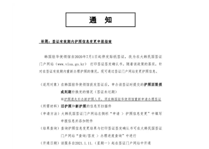
韩国多次往返签证新旧护照需
在这之前韩国的多次长期往返签证,如果你是办理的五年、十年多次签证,如果你的护照过期,韩国签证在旧护照上面是没有过期的,那么这个时候你可以新旧护照一起使用出境。然而现在新政策发生了变化,那就是办理了新护照,那么现在旧护照的韩国长期签证需要“签证转移”到护照,我们只需要在韩国签证网站上登记更新下护照信息即可!流程很简单!

转移步骤:
第一步:我们需要登录韩国签证网站(https://www.visa.go.kr)选择如果不会韩文我们就可以直接选择中文页面;
第二步:看到下图页面上面的“申请”,然后点击左侧的“护照变更申请” 就可以了;
第三步:根据提示填写自己的个人信息并上传新旧护照首页扫描件 ,签证编号参见签证页,切记信息不要填写错误;
第四步:最后一步就是我们需要点击“登记”,资料上传成功,正常办理时间是5个工作日左右,因此我们要根据我们的出行时间合理安排韩国签证转移;
第五步:到时间后我们就可以查询护照信息变更结果和打印签证签发确认书可在该网站“查询/签发 >办理进度查询”中进行实时查询进度;
第六步:查询显示已经审核完毕就可以看到签证信息,点击“发放电子确认书”打印携带入境,入境时与新护照就可以一起使用了。

韩国签证转移总结:办理过程我们要注意细节信息不要填错否则会导致拒签或者不能入境,一般情况下载打印了带上新护照就可以使用了,如果不放心可以同时带上旧护照,切记转移韩国签证多次往返是不需要额外付费的,也可以找我们代为免费处理!
郑重声明:您所申请的签证是否成功,取决于该领事馆签证官的直接审核结果。"预计工作日"签发签证时间是正常情况下的处理时间,若遇使馆原因时间顺延。有关签证材料上面公布的有效期和停留时间仅供参考而非法定承诺,一切均以该使馆签发的签证为准。申请者应在签证批准后再安排行程、机票、酒店!
上一篇:韩国商务签证办理流程_材料_费用_有效期_供邀请函提供
下一篇:没有了
相关推荐

中国签证
亚洲签证
欧洲签证
美洲签证
非洲签证
大洋洲签证
签证查询
出国资讯
公证认证
网站首页




